校园动态

当前位置:首页 > 校园快讯 > 校园动态

我校《附中教科研》第三期刊印发布

发布日期:2022-03-07     作者: 教研室     浏览数:7239    分享到:

教研赋能“双减”工作的附中实践

——我校《附中教科研》第三期刊印发布

  近日,《附中教科研》第三期刊印发布。本期专刊聚焦“双减”背景下的作业设计,致力于进一步提升我校教师解读课标、把握教材、科学合理设计作业的能力,切实提高作业设计质量,发挥作业育人功能,让“双减”政策在我校落地见效。

封面.jpg

  作业是课程与教学活动的重要有机组成部分,对于学生建构生活意义、增进学习体验、优化师生关系具有积极效用。2016年至今,我校先后出台了《陕西师大附中学生学业发展手册使用规定》《陕西师大附中学生节假日作业布置实施规定》《陕西师大附中义务段学科作业管理办法》《陕西师大附中义务段作业布置与监控管理实施办法》等7个专项规定,就加强和提升作业布置与管理的科学性和实效性进行了大量探索和实践。“双减”政策颁布以来,我校又多次组织召开“双减”落实及作业管理工作专题会议,通过教研赋能、创新设计、强化思维型课堂建设、细化评价和督查等各种举措,逐渐形成了具有我校特点的减负增效的典型模式。

  据悉,本期专刊共收稿80余篇,经过校内和校外专家团队的初审、复审及编委会终审后,最终有28篇优秀稿件进入最后的排版印制,这些稿件通过理论解析、案例解读、经验分享等方式,全面梳理了我校各学科在提升作业设计质量实践中的思考与探索,深入展示了老师们的好做法和好经验。西安市教育科学研究院院长解慧明应邀为专刊题写卷首语,解院长对我校在作业布置与管理的科学性和实效性方面进行的大量探索与实践表示赞扬,她希望专刊内容可以为广大教师进一步理解“双减”政策的价值与意义、落实的路径与方法提供借鉴。

卷首语.png

  《附中教科研》作为我校的自办学术刊物,旨在全面展示我校教育教学工作的实践成果,梳理总结老师们在教育教学实践中的宝贵经验。本期专刊的发布,必将引导全校教师深入学习新的教育理念,不断优化和更新传统的教学观和作业观,让学生的作业减下来,让课堂质量和学生学习效能增上去,为“双减”政策落地做出师大附中贡献。

目录1.png

目录2.png

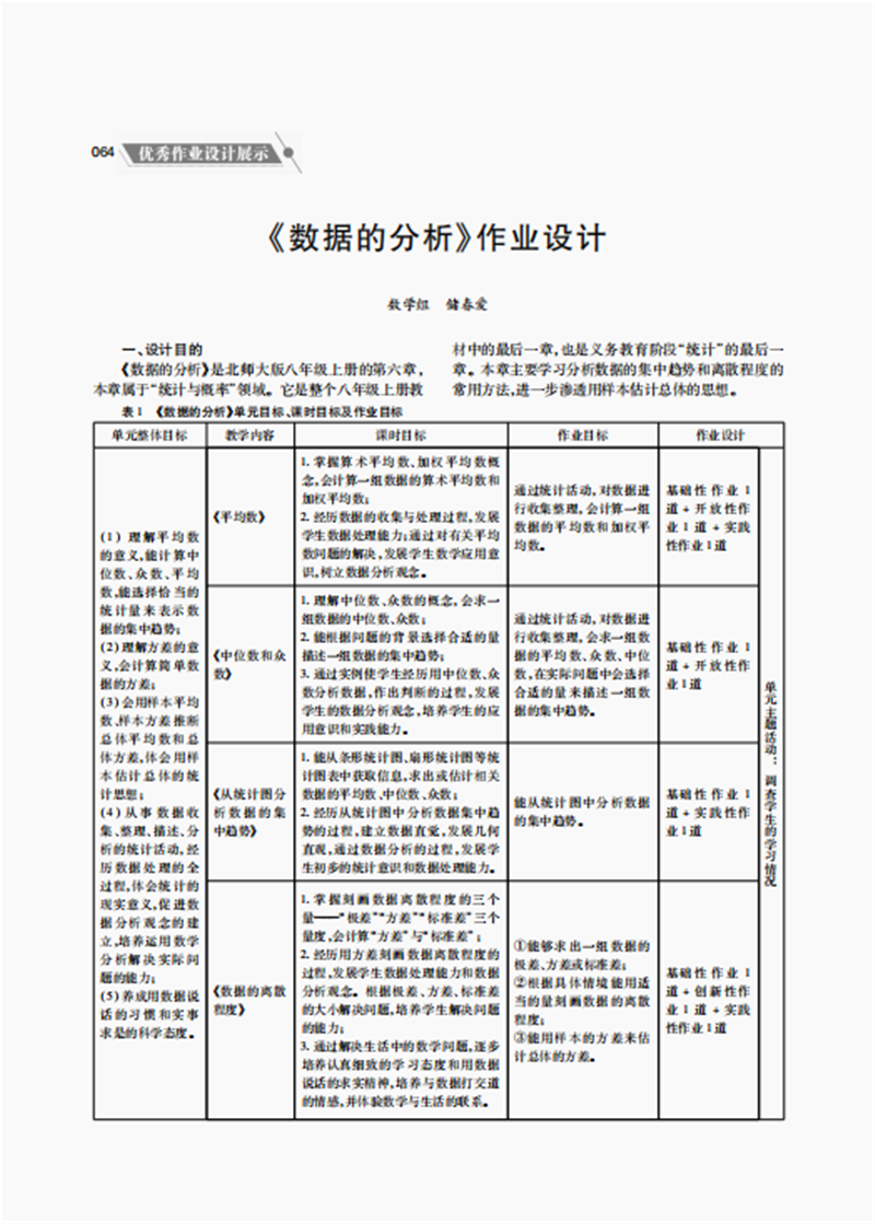
部分文章及作业设计展示——

正文1.png

正文2.png

正文4.png正文5.png

正文5_副本.png

正文6.png

正文7.png

关闭
上一篇:我校召开陕西师大附中教育联合体学考复习备考推进会
下一篇:虎虎生威·磨剑争辉 ——陕西师大附中初2022届举行中考百日誓师活动
Baidu
map
Baidu
map